ESG与公益106丨315期间多个违法违规行为被曝光;小红书被曝存在儿童软色情内容
焦点
聚焦315:媒体监督曝光多领域侵害消费者权益的违法行为(S/G)
据央视财经报道,第36届“3·15”晚会于3月15日播出。今年“3·15”晚会聚焦“放心消费品质生活”的主题,关注食品安全、公共安全、金融安全、广告市场等领域侵害消费者权益的违法行为。

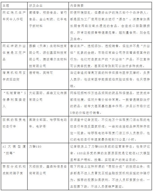
除此之外,在3·15期间,红星新闻、新京报、福建广电、2026天津海河传媒中心3・15晚会等也揭露了一系列食品、消费、金融、医药等领域的乱象:
▲“保税仓发货”保健品造假黑产,揭示899元“海外保健品”实为国内20元内出厂产品,部分甚至未添加宣称功效成分,存在欺诈消费者行为。
▲曝光啄木鸟维修平台乱象,消费者反映疏通马桶10分钟被收取448元高价,调查发现平台每单抽成近六成,维修师傅坦言"要赚钱只能报更高价"。
▲暗访假天麻地下工厂,发现不法商贩将4毛一斤的芭蕉芋经药水泡制、上色后冒充千元一斤的天麻出售,且学习造假配方需缴纳3万元学费,去年已售出上百吨。
▲起底“幽灵直播间”售假产业链,发现售假商家选择深夜开播规避监管,主播全程佩戴面具口罩,商品用浅色防尘布包裹隐藏品牌信息,直播间被封后立即更换账号继续直播。
▲调查“神医”喻某兵虚假宣传案,揭露其以非遗传承人名义开设高价培训班,宣称“经络散结疗法”可治愈98%疾病,实则无行医资质且手法仅为普通推拿,学员花费2万多元后遭遇退费难,其解释为“学员悟性差异”。
▲蔓味轻食(重庆陈家桥店)、谨食(重庆中央公园店)、超模厨房(厦门软三店)三家外卖连锁门店后厨存在霉变蔬果继续使用、隔夜菜继续上架销售、员工带病无防护上岗等问题.
▲调查冻干草莓产业链,发现部分产品重金属镉超标、农残超标,且存在检测造假、原料混收等问题,揭示安全隐患。
▲曝光直播间金银销售骗局,揭露商家以低价吸引消费者,实际售卖劣质或虚假产品,利用话术诱导购买。
▲调查发现,部分商家将普通添加剂包装成进口“消化酶”,虚假宣传可直接用于婴儿,误导消费者购买。
▲揭露化妆品“孕妇专用”概念炒作,实际产品仅为普通备案,无特殊功效,却以高价销售,收割消费者信任。
▲调查机票次卡、促销活动,发现存在隐藏条款、使用限制等问题,消费者实际使用困难,权益受损。
▲对30款益生菌产品进行实测,发现7款产品实际活菌量远低于宣称,部分产品甚至不足1%,存在虚假宣传。
▲曝光美容消费陷阱,商家以低价团购吸引消费者,后续诱导办理高额分期,设置高额违约金,消费者维权困难。
▲调查发现,直播间儿童奶粉宣传存在夸大效果,以“长高”等话术制造焦虑,诱导家长购买高价产品。
▲揭露网购“纯胡椒粉”产品,实际配料表首位为大米,存在虚假标注、以次充好问题,消费者权益受损。
▲调查青少年AI陪聊平台,发现存在软色情内容,AI角色以暧昧话术诱导未成年人,未成年人模式形同虚设,存在安全隐患。
▲曝光刘文祥麻辣烫部分门店存在鸭肉冒充牛肉、以次充好等欺诈行为。
▲曝光了网络平台宠物活体销售店家引导消费者脱离平台交易、巧立名目额外收费,以及平台资质审核流于形式、监管乏力等问题。
▲曝光案例直指车商隐瞒车辆事故、受损等关键信息,检测机构出具漏洞百出的评估报告,且二手车检测无统一国标、行业标准混乱的行业弊病。涉及懂车帝、查博士、天津鑫诚佳业二手车旗舰店。
▲针对市场上标榜的高端蛋品进行深度调查,明确2025年起无抗认证已全部暂停,无抗蛋是合格蛋底线而非高端蛋,同时指出可生食鸡蛋脱离冷链、超过保质期仍存在生食风险。
▲一些摇一摇广告是用户在不知情的情况下,强制跳转,很明显违背了《中华人民共和国消费者权益保护法》等规定。
▲揭露不法分子以“零门槛、高收入”为噱头,针对大学生、退休老人、宝妈等群体设置兼职骗局,要求缴纳培训费、押金等费用,虽不构成法律意义上的诈骗,但已涉嫌消费欺诈,侵害消费者公平交易权与知情权。
宏观观察
生态环境法典表决通过
3月12日下午,十四届全国人大四次会议表决通过了《中华人民共和国生态环境法典》。这是我国继民法典之后,第二部以“法典”命名的法律,旨在用最严格制度、最严密法治保护生态环境、推动绿色发展。生态环境法典共5编、1242条,各编依次为:总则、污染防治、生态保护、绿色低碳发展、法律责任和附则。生态环境法典将自2026年8月15日起施行。环境保护法等10部法律同时废止。
【社会责任层面】中共中央办公厅、国务院办公厅发布《关于加快革命老区振兴发展的意见》,提出聚焦更好解决革命老区人民急难愁盼问题,坚持因地制宜、分类指导、分区施策,统筹好加大支持力度和激发内生动力、经济发展和民生保障、资源开发和生态保护的关系,以培育壮大特色优势产业为关键抓手,以推进新型城镇化建设为重要突破口,加快补齐基础设施和公共服务短板,增强教育科技人才支撑,传承弘扬红色文化,优化完善政策支持体系,把革命老区建设得更好,让革命老区人民过上更好生活。
【环境责任层面】3月10日,市场监管总局近日批准发布一批重要国家标准,覆盖半导体器件、机器人、量子通信等新兴领域,以及铸造机械、陶瓷砖等产业发展领域。这些标准旨在推动新一代信息技术规模化发展,提高电气安全和能源利用水平,助力装备制造转型升级,并推动照明行业高质量和绿色低碳发展。
地方上,3月11日,吉林省生态环境厅等21部门联合印发《吉林省碳普惠体系建设工作方案》。工作方案提出,依托“碳惠吉林”平台开通个人数字碳账户,全流程记录绿色低碳行为并量化为碳积分,支持积分抵扣、公益捐赠、减排量消纳等价值转化。江西省多部门联合印发《江西省促进全国温室气体自愿减排交易市场建设工作的若干措施》提出,力争到2030年,江西省温室气体自愿减排交易服务体系建立健全,本土技术服务机构能力大幅提升,项目开发和交易更活跃,核证自愿减排量应用机制日趋完善,实现碳减排资源配置效率最优化和效益最大化。
积极影响事件
360集团创始人、董事长周鸿祎向西安交通大学捐赠1亿元(S)
据西安交通大学官网消息,3月14日,西安交通大学举行第三场“百卅交大·伴爱同行”捐赠仪式,现场获捐超2.1亿元。其中,360集团创始人、董事长,西安交通大学校友周鸿祎向母校捐赠1亿元。
共青城明伦向东南大学教育基金会捐赠121万股份(S)
3月15日晚间,概伦电子发布公告称,3月12日,共青城明伦投资合伙企业(有限合伙)与东南大学教育基金会签署《共青城明伦投资合伙企业(有限合伙)捐赠东南大学设立“致远励新教育基金”协议书》,共青城明伦将其持有的121万股概伦电子股份无偿捐赠予基金会。以概伦电子3月13日收盘价34.06元/股计算,此次捐赠股份市值约为4121.26万元。
全国首单政府办公系统建筑碳信用产品完成交易(E)
近日,上海市青浦区区直机关办公点节能改造项目所产生的核证碳减排量,以“青浦金碳”产品形式在贵州省绿金低碳交易中心挂牌交易,成为全国首个以政府办公系统为对象整建制开发的公共建筑碳信用产品。
消极影响监测
多地接连发生较大亡人事故,国务院安委办挂牌督办(G)
3月15日,央视记者从应急管理部获悉,今年以来,全国安全生产形势总体平稳,但近期多地接连发生典型较大亡人事故。3月15日,国务院安委会办公室决定对以下4起事故查处挂牌督办:
▲3月13日,广东肇庆一汽车零部件公司发生事故,造成3人死亡、4人受伤。
▲3月14日,广东梅州一自建房发生火灾,造成3人死亡、2人受伤。
▲3月14日,江西九江雁列山附近有人员在攀岩时坠落,造成3人死亡。
▲3月15日,山东烟台一汽车零部件公司发生机械伤害事故,造成3人死亡。
小红书被曝存在大量儿童软色情内容(S/G)
据江苏新闻报道,在年轻人群中很火的一些社交App,页面存在着大量涉及儿童软色情内容。甚至是销售儿童纸尿裤的推送,都疑似存在软色情。记者下载小红书后体验发现,登录小红书无需实名认证,便将个人信息设置成了15岁的女性。对于年龄设置未成年的用户,小红书却推送了不少色情擦边的小说、图片和互动。在小红书上,“你问我答”的互动受到了不少未成年学生用户的欢迎。特别是带有“初中女生随便问”“六年级女生有问必答”等标签的互动,评论区有不少用户向这些未成年女学生用户提问。提问的内容除了有关正常的生活、学习外,还有相当一部分是向未成年女学生询问生理期、性取向、内衣穿搭,甚至是索要身体部位的照片。
除了互动版块存在对未成年人的骚扰外,小红书上还有部分用户为了商品销售、吸引流量,让儿童穿着成年人的性感服饰,或者摆出成年人的造型。甚至是在儿童纸尿裤的推送中,展示的都是儿童模特穿着纸尿裤的裸露图片。在这些推送内容的评论中,有用户明确表示这样的内容“擦边”“性化儿童”,还有的用户称“反对童辣风”。律师认为,这些内容都涉嫌儿童软色情。
美宜佳就“多地门店被曝售卖假烟”发布致歉声明(G)

据广东网络广播电视台立财经微博消息,在3月14日播出的《广东3·15晚会》曝光美宜佳便利店存在大规模销售假烟乱象。3月15日,美宜佳就“多地门店被曝售卖假烟”发布致歉声明:已对涉事门店实施停业核查,积极配合烟草专卖管理部门及市场监督管理部门开展调查。严肃处置涉事门店,开展全国范围专项排查。
金融监管总局约谈五家平台运营机构(G)
据人民日报报道,近日,针对互联网助贷业务问题,金融监管总局对分期乐、奇富借条、你我贷借款、宜享花、信用飞等五家平台的运营机构进行约谈。约谈要求,平台运营机构在与金融机构合作开展借贷业务时,应当切实规范营销宣传行为,清晰明确披露借贷产品息费信息,严格遵守个人信息保护规定,依法合规开展催收,健全客户投诉解决机制,有效保护金融消费者合法权益。
中国民生银行股份有限公司等金融企业或其分支机构被罚(G)
本周期内,国家金融监督管理总局公示多个行政处罚,本刊选取部分刊载如下:
▲中国民生银行股份有限公司曲靖分行因贷款管理严重不尽职等问题,被曲靖金融监管分局罚款70万元。
▲中意财产保险有限公司四川分公司因编制虚假财务资料,被国家金融监督管理总局四川监管局罚款40万元。
▲安顺西秀富民村镇银行股份有限公司因发放新贷款归还已核销贷款,被安顺金融监管分局罚款30万元。
▲中国平安人寿保险股份有限公司武威中心支公司因银保渠道部分培训课件存在虚假宣传,被武威金融监管分局处以罚款7万元。
本期编辑:赵明鑫丨实习生:张琛
责任编辑:李庆
内容审核:王勇
数据建设:公益时报可持续发展研究院
收录周期:2026年3月9日到2026年3月16日